Spring Technology Solution Provider 

Since 2006

 +86-18260014158      huangshm@sunzospring.com
EnglishEnglish
Simulation Optimization Case
‌Structural Static Analysis
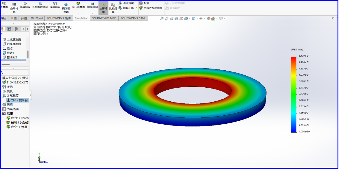
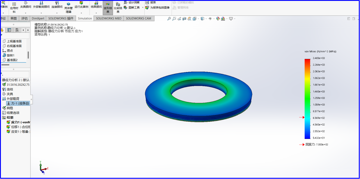
In this example, the standard disc spring series 31.5*16.3*2*2.75 was selected for research:
first model according to the size, then the material was selected 51CrV4, and the external Saiga was set, and 6173N was performed from the top of the disc spring. The maximum stress point was point I, 2465MPa, and the maximum displacement deformation was 0.5439mm, which was close to the theoretical calculation data.
in conclusion:
The theory and simulation data of the disc spring designed this time are very close, which shows that the feasibility of the disc spring is very high.
LEADONG

Fatigue and Strength Simulation

In this example, the standard disc spring series A71×36×4×5.6 was selected for research. Establish corresponding geometric models in WORKBENCH.
The meaning of the result: Under the safety factor of 0.5528, the minimum life of the structure is 2.71×106 times, and the most dangerous point of the structure is at the top.
Note: For the life analysis of the disc spring, we have not carefully studied which average stress treatment method is more reasonable. This requires more experimental data to establish an evaluation model for products for specific process flows.

SUNZO has it’s own researching and development team and test center, has participate in rule-making of the latest national industry standards and the international ISO standards for disc springs.

Quick Navigation

Product Category

Single Turn Wave Spring

Contact Us

  +86-02558163850
  +86-18260014158
   No. 18 Ningbo Road, Si Hong Machinery Industry Park, Suqian City, Jiangsu Province
 
   NO. 20, XINGHUO ROAD, NANJING HIGH-TECH DEVELOPMENT ZONE

Follow Us

Copyright © 2020 JIANGSU SUNZO SPRING ELASTICITY TECHNOLOGY CO., LTD.  Technical Support : Leadong